by Dr. Marco Sisfontes-Monge, Arellius Enterprises Inc.
Introduction
The cash flow and shareholders’ equity reports are two of the most challenging reports in any legal consolidation project. A few years ago, I wrote an article, “
Generate Your Cash Flow Report Automatically Using SAP ECC and SAP BusinessObjects Planning and Consolidation,” to describe how to perform this process using SAP ECC and SAP BPC. You can use this article as a guideline to explain the upgrades or changes in procedure required.
Times have changed since SAP introduced SAP S/4 HANA technologies, some products are obsolete, tables have changed or merged, look-and-feel have changed, however, the core process for Cash Flow has remained the same from SAP ECC into SAP S/4 HANA. In this article, we will provide the updated procedures required to generate the Cash Flow process on a real-time basis using the Consolidated Transaction Type field from the SAP S/4 HANA.
However, in this article, I will be using the SAP S/4 HANA table ACDOCU for Actuals for SAP S/4 HANA Group Reporting instead of the Table FAGLFLEXA available for SAP ECC used in my original article. Once again, if your system architecture is still running on SAP ECC, I recommend review my first article about this topic since many of the information contained in this article wont be applicable to your system.
What is the Cash Flow Report?
The Cash Flow Statement (CFS) is a financial statement that summarizes the amount of cash and cash equivalents entering and leaving a company. The CFS measures how well a company manages its cash position, in other words, how well the company generates cash to pay its debt obligations and fund its operating expenses. In addition, the Cash Flow Statement complements the Balance Sheet and Income Statement and is a mandatory part of a company's financial reports since 1987. The two methods of calculating cash flow are the direct method and the indirect method, where most companies use the Indirect Method, and very often is calculated on a Year-over-Year variance analysis, and not on a monthly basis due to the complexity of the breakdown of the data since one G/L account can be broken down into multiple target Cash Flow Accounts. In this article we will explore how to generate your cash flow report on monthly basis using the consolidation tool SAP S/4 HANA Group Reporting. The main components of the cash flow statement are:
- Cash from operating activities indicates the amount of money a company brings in from its ongoing, regular business activities, such as manufacturing and selling goods or providing a service to customers. It is the first section depicted on a company's cash flow statement.
- Cash from investing activities: reports how much cash has been generated or spent from various investment-related activities in a specific period. Investing activities include purchases of physical assets, investments in securities, or the sale of securities or assets.
- Cash from financing activities: shows the net flows of cash that are used to fund the company. Financing activities include transactions involving debt, equity, and dividends.
Cash Flow Process Overview
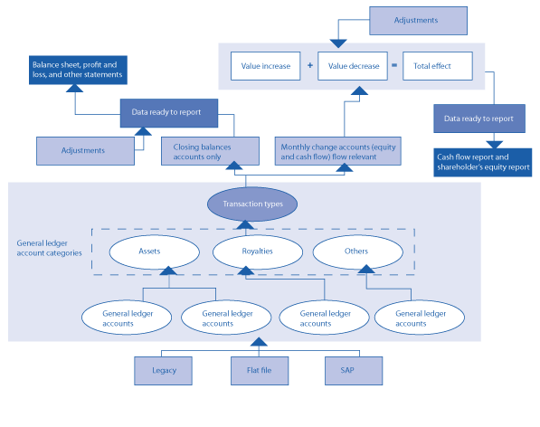
Figure 1 displays the overall Cash Flow Process using Consolidation Transaction Types that exist in SAP S/4 HANA/SAP ECC and requires alignment for any flat files uploaded or data coming from legacy systems. You can create these relationships in the SAP S/4 HANA Group Reporting to perform the mappings using objects called Reporting Items, Sub Item Categories, and Reporting Mapping Rules in SAP S/4 HANA Group Reporting. From these objects, the Reporting Items are the equivalent of the Cash Flow Accounts in SAP S/4 Group Reporting that will be updated automatically once the table ACDOCU is updated from either tables ACDOCA and ACDOCP, and the Reporting Rules will update the mappings in the report automatically.
Figure 1—SAP S/4 HANA Cash Flow Process Overview
Figure 1 shows the overall flow explained in this article. The information flows from different data sources at the bottom (SAP ECC or SAP S/4 HANA, legacy, and flat files) that are harmonized using a common format and mappings using numbers that reflect what caused the change in value for a particular account in a period. These values are referred to in SAP S/4 or SAP ECC as transaction types. They exist at the general ledger level and are updated in the respective tables.
Following the flow described in
Figure 1, you can manually separate the accounts, transaction types, and values that you need to generate the cash flow report shown in
Table 1 from table ACDOCU and legacy data load file. Again, the challenge for Transaction Types can create a major burden in your overall Financial architecture in your implementation including SAP BPC, SAP BW, Financial Reporting, Assets calculations, and many other areas.
| SAP G/L Account |
Indicator
(Consolidation Transaction Type) |
Target Cash Flow Account |
Amount |
| xxx1 |
10 |
SCF100 |
20 USD |
| xxx1 |
20 |
SCF201 |
30 USD |
| xxx1 |
30 |
SCF202 |
50 USD |
| Total |
100 USD |
Table 1—Performing the Cash Flow Mapping Process
Table 1 provides a clear and straight forward approach, and that is the approach that will be explained in this article. However, depending on the implementation and how the values of the SAP G/L account are populated the breakdown maybe limited, and thus the mapping rules can become very sophisticated. A clear example is the case when the values from an SAP G/L account are source from multiple third-party systems, and the indicators must be assigned automatically during the load or reclassified. For SAP S/4 HANA purposes, the name of the indicator as shown in Table 1 is Transaction Type, and there are two types of transaction types:
- Asset Transaction Types: specific to the Asset Management module, and describes acquisition, revaluation, sales, depreciation, repairs, and more detail linked to the life of an asset. The values of this field must align with the Consolidation Transaction Types from an increase/decrease perspective.
- Consolidation Transaction Types: For the overall set of SAP G/L Accounts available in SAP S/4 HANA, allows to align the transactions on descriptive transactions similarly to the increase and decrease basis. This is the field that SAP S/4 HANA Group Reporting will align to extract information for mappings later from ACDOCU.
For a start, the challenge of a Cash Flow Report is data granularity from the G/L Account to the target account mapping for the Cash Flow. In other words, if the value in currency (USD) is 100 in the G/L account when the mapping processes are executed must break it down into 1 or more cash flow accounts that are somehow linked to the original SAP G/L Account. The problem is to know how much of the 100 USD must be transferred into the target cash flow accounts, and here there are two options:
- Percentage based on history or experience. Example: of the 100 USD in the source G/L Account is split equality in the 3 target cash flow accounts. Highly inaccurate, and does not support year over year comparison properly, so implementing this option is the same as not doing it.
- Using a tag or indicator attach to each transaction available in the G/L account, that will allow to properly split and group the values into the different target cash flow accounts. The example shown in Table 1 provides a clear idea of the concept, the SAP G/L account xxx1 of 100 USD is broken down in 3 lines using an indicator, and each indicator is used to map to a cash flow account with an EXACT value. This is the ideal process since it is automatic and CORRECT every month.
Thus, use Transaction Type field only when required, and try to use SAP G/L Accounts as much as possible for Cash Flow mappings since the transaction types posted inside of a SAP G/L Accounts will require careful management of the logic moving forward such as customized t-codes, mandatory fields and also creation of rules when no transaction type is available or value # in order to map those accounts to a Cash Flow relevant SAP G/L Account so these values are reflected in the proper Reporting Item based on the combination of Financial Statement Item (FS Item) + Subitem category Dimension (Transaction Type value) which is the basic logic. Now with SAP S/4 HANA Group Reporting allows to be more detailed in your mappings to include all these dimensions or fields for your mapping to the Reporting Item:
- FS Item: SAP G/L Account
- Sub Item Category: Transaction Type in SAP S/4 HANA
- Document Type: equivalent to an SAP BPC Data Source or a dimension used to provide greater detail.
- Consolidation Unit: equivalent to Company Code in SAP S/4 HANA.
It is highly recommended to communicate to your implementation team if the Cash Flow Report and Shareholder’s Equity Reports are within the scope of your project since its configuration and complexities of your organization can have an extremely dramatic effect in your architecture, and you will lose historical data if not implemented properly.
For example, working for a multinational pharmaceutical corporation in the United States, the Cash Flow process was implemented only for Actuals without considering planning data, and then the Management Team wanted this applied to planning. However, transaction types were not part of the planning process, the data was not transferred to ACDOCP since the system was designed using SAP BW Embedded Analytics only, the planners were refusing to make further changes to their reports, and on top of that it was impossible to identify the cash flow information since transaction types were not utilized. On top of these problems, we had to update multiple SAP BW cubes, reports, and retrain end-users of the cash flow relevant accounts, and added significantly amount of work of something that should have been included before it the planning process was released. To make matter worsts, the Project Manager for SAP BPC Planning had a limited financial background, even though he was from a top tier auditing firm, and was recommending to use empirical analysis, and do automatic mappings to avoid using transaction type. I leave you to think that one by yourself after you finish this article.
When using transaction types, you should have a common nomenclature or standard logic used in both SAP S/4 HANA and legacy environments to harmonize the data and group the general ledger accounts in categories that are part of the cash flow and shareholders’ equity reports. SAP S/4 HANA Group Reporting once the data is replicated from either ACDOCA or ACDOCP to ACDOCU and it will automatically calculate the Cash Flow Reports mappings using the Report Items logic that it will be review later.
As shown on the top of
Figure 1, eventually any change to an account can be simplified to just an increase, a decrease, or the aggregation of both as an absolute value that impacts one or many accounts. Realistically, this depends on how your cash flow line or accounts require the data to be displayed. The use of the transaction type in combination with a flow dimension allows splitting the values for a single month into cash flow- or shareholder’s equity-relevant lines associated with the types of changes that occurred (
Table 2).
| SAP S/4 HANA Transaction Type |
Description |
SAP S/4 HANA Group Reporting Transaction Type (Sub Item Category Dimension) |
| 172 |
Purchases of Investments |
901 |
| 174 |
Proceeds from Sales of Investments |
902 |
| 176 |
Prepaid Royalty Payments |
906 |
| 178 |
Interest Converted to Note Payable |
909 |
| 180 |
Principal Payments |
915 |
| 182 |
Proceeds from Additional Borrowing |
940 |
| 184 |
Mining Rights |
980 |
| 190 |
Closing Balance |
992 |
Table 2—Example of the Relationship between SAP S/4 HANA Consolidation Transaction Types and SAP S/4 HANA Group Consolidation Flow Types created
In general, the technical procedure can also be simplified as follows:
- Identify the cash flow-relevant general ledger accounts in SAP S/4 HANA
- Identify the general ledger account categories or groups (e.g., assets, receivables, and royalties)
- Identify the different statuses that a general ledger account can have during the month between open balance and close balance. Then identify these values in the Transaction Type field. Examples include 100 (opening balance), 120 (divestitures), 130 (CTA adjustments), 140 (purchase of investments), 176 (prepaid royalties), and others. Cash flow-relevant accounts monitor the monthly change of the value of a general ledger account. This account can be part of the balance sheet or P&L. The pre-delivered values in SAP S/4 HANA are shown in Table 2.
- Replicate the data from SAP S/4 HANA ACODCA or ACDOCP into SAP S/4 HANA Group Reporting either by direct transfer or flat file upload into ACDOCU.
- Perform any adjustments to both the Balance Sheet and P&L accounts in the SAP S/4 HANA and legacy systems so the monthly change values are identified and populated in the Transaction Type field and stored in the general ledger. This requires you to configure SAP S/4 HANA Transaction Types for the different modules and link them with the consolidation transaction types. Notice that not ALL accounts are Cash Flow Relevant so your controller or lead accountant will help you with this.
- Create the Reporting Items as the Cash Flow Accounts in SAP S/4 HANA Group Reporting, and create any hierarchies and mapping rules required to link the combinations of SAP G/L Account + Transaction Type to the Cash Flow Accounts in the Reporting Items and Reporting Rules. To clarify SAP S/4 HANA Group Reporting use Reporting Items from Financial Statement Items, which is nothing than account ranges calculated on the fly, and Reporting Rules mappings to Reporting Items as shown in examples provided in Table 3.
- Once the data is uploaded into ACDOCU in SAP S/4 HANA Group Reporting your Cash Flow report is automatically generated, and thus you don’t need to create or execute any further processes moving forward for your users, the system will always reflect the latest mappings into your Cash Flow Report.
- Create a Fiori Tile, SAP Embedded Analytics Custom App, deploy it to SAP Analytics Cloud for end-user consumption, or use the SAP S/4 HANA Group Reporting Data Analysis with Reporting Rules App.
| Cash Flow Account |
Description |
| SCF100 |
Retained earnings |
| SCF201 |
Income tax expense |
| SCF202 |
Interest income |
| SCF202 |
Interest expenses |
| SCF211 |
Inventories & biological A |
| SCF211 |
Inventories & biological A |
| SCF211 |
Inventories & biological A |
| SCF212 |
Trade receivables |
| SCF212 |
Allowances on trade receiv. |
| SCF212 |
Allowances on trade receiv. |
| SCF213 |
Prepaid expenses |
| SCF214 |
Trade payables |
| SCF215 |
Other payables |
| SCF221 |
Depreciation on other assets |
| SCF221 |
Amortization intangible assets |
| SCF221 |
Depreciation on PPE |
Table 3—Sample Cash Flow Accounts to be created in SAP S/4 HANA Group Reporting as Reporting Items with a hierarchy
Configuration for Generating the Cash Flow Report
Now I will focus our attention to the new procedures. The alignments in SAP S/4 HANA between Asset Transaction Types and Consolidation Transaction types have not changed as shown in Table 2 that must be used to populate the Reporting Items displayed in Table 3. For this reason, it is recommended to review my previous article, “
Generate Your Cash Flow Report Automatically Using SAP ECC and SAP BusinessObjects Planning and Consolidation,” to resolve any GAPs on this topic. Also, for further SAP S/4 HANA Group Reporting clarifications, please also review my article, “
SAP S/4HANA Finance for Group Reporting (On-Premise)” so you can get more familiar with the procedures discussed in this document.
The SAP S/4 HANA Group Reporting the object equivalent for Transaction Type is called Sub Item Category as shown in
Figure 2. Once again, Transaction Types are status that an account can have within the month but in all cases is an increase or decrease and the number provides the classification or the type of change that is happening to the account. Moving forward we will assume the data has been created and available in the ACDOCU table following the previous articles, and now we just focus on Reporting Items and Reporting Rule creation to generate our Cash Flow Report accordingly. The Shareholder’s Equity Report will follow the same procedure for that reason, we will just review the Cash Flow Report in this article since both are a combination of specific accounts plus transaction types to register increases, decreases, and total effect value in an account or group of accounts.
Figure 2—Accessing the Subitem Category and Subitem dimensions using SPRO T-code
Once these items are identified, and part of your architecture, we need to define the Cash Flow hierarchy for Reporting Items, and thus the hierarchy for the Cash Flow Report. To perform this activity, it is required to access the “Manage Global Accounting Hierarchies” App as shown in
Figure 3 as part of the SAP S/4 HANA Group Reporting Consolidation Master Data menu.
Figure 3—Creating your Real-Time Cash Flow Hierarchy
As shown in
Figure 4, the pre-delivered hierarchy X2 is the hierarchy available that organizes the Reporting Items master data. Remember, Reporting Items are nothing more than statistical accounts that will store data real-time based on mapping rules that are executed on run time.
Figure 4—Reviewing the Cash Flow Hierarchy
Now the reporting items you see in Figure 4 have been configured with embedded mapping rules as shown in Figure 5. On the left side you see the Reporting Item with Number and Description, and on the right hand side you see the “Attribute Value Name” and the Transaction Type Mappings used by SAP S/4 HANA Group Reporting to derive the values to show in the respective Reporting Items. Now the question is why we need attributes, in simple terms SAP S/4 HANA Group Reporting use attributes as SAP BPC Standard architecture, to derive and group mappings to simplify the handling of statistical accounts.
Figure 5—Reviewing the Define Reporting Rules screen in the Consolidation Settings Menu
Now to make sense of
Figure 5, we need to go back to the Financial Statement Items Master Data in SAP S/4 HANA Group Reporting which are nothing more than the name given to Consolidation Chart of Accounts. We need to identify as shown in Figure what accounts are linked to the Reporting Item SCF100 with Attribute Value “S-CF-EQU-E8” for Retained Earnings. For this we need to go to Financial Statement Items (FS Items) Master Data creation menu, and activate the Cash Flow indicator as shown in
Figure 6. This attribute is the one that linked the Reporting Items mappings to the SAP G/L Account. In summary, a Reporting Item formula can be defined as:
Reporting Item = FS Item (using Cash Flow Attribute) + Transaction Type (Sub Item Category) + Document Type + Consolidation Unit
Figure 6—Activating the Cash Flow attribute to identify the Source FS Items linked to the Reporting Rules
Once we enter into the Define Financial Statement Items as shown in
Figure 7, and we use the attribute value from Figure 4 for Retained Earnings called “S-CF-EQU-E8” we are able to find the source FS items that provide data to that Cash Flow Account.
Figure 7—Identifying the Source Accounts from a Reporting Item using Cash Flow Attributes
Remember, defining the source FS items (Accounts) is part of the equation, you still need to define the Transaction Types to be used as shown in Figure 5, Consolidation Units (optional), Document Types (optional), and Sub Item Categories (Transaction Types). Once you are ready to execute your report, you also need to use a different tile as shown in Figure 8 in the Group Reports menu called “Group Data Analysis with Reporting Rules."
Figure 8—Executing your Cash Flow using Group Data Analysis App
As shown in
Figure 9, after performing the different prompt selections, your Cash Flow Report has been executed on the fly and in real-time. The mappings and Reporting Items would be updated on the fly without any extra step required but replication or population of ACDOCU table which is a standard SAP S/4 HANA Procedure from ACDOCA and ACODCP.
Figure 9—Displaying your Cash Flow Report Real-Time
The good news is the Cash Flow Report has been executed, the bad news is SAP S/4 HANA does not store this data since Reporting Rules and Reporting Items run on-the fly and not at the database level in ACDOCU. This means, if you extract the data from ACDOCU into SAP BW, SAP HANA Studio or SAP SAC for example, the calculations will not show up. To resolve this issue SAP S/4 HANA Group Reporting pre-delivered content has a SAP HANA view built-in within the SAP BusinessObjects Analysis for Office (AO) suite as part of the 1909 release or above, so you can run your reports in a MS Excel environment and for further enhancements as shown in
Figure 10.
Figure 10—Accessing SAP S/4 HANA Group Reporting Business Content as part of SAP S/4 HANA 1909 Release
Conclusion
This article contains quite a lot of new features delivered for SAP S/4 HANA 1909 for SAP Group Reporting. The challenge to have your Cash Flow Report on the fly has been resolved and with SAP S/4 HANA Group Reporting has increased the functionality to not only use the traditional Account + Transaction Type combination for the mappings, but also has included the Document Type and the Consolidation Unit as two additional levels of calculation. As mentioned the core logic has not changed, you still need to define the transaction types in your source SAP S/4 HANA system, and also in the receiving SAP S/4 HANA Group Reporting if you are using Flat Files. Also, the Shareholder’s Equity Report follows the same logic as the Cash Flow Report, so the procedure is the same just the separation into a new hierarchy or Reporting Items is necessary.
It is highly recommended to clearly define the need of your Cash Flow Report from the beginning of your implementation, so the appropriate procedures and designs are implemented ahead of time otherwise risk to lose granularity in your historical data since it won’t be possible to breakdown the values of a single SAP G/L Account without the Transaction Type indicators in the SAP S/4 HANA system. Needless to say for any corporation to have a monthly real-time Cash Flow is extremely useful, however, it implies a lot of commitment to identify every single postings that impacts the cash flow, and have it identified both in the postings and in the Report Rules since the calculations must be EXACT not about right. I hope we have opened new reporting possibilities for your organization with the functionality available in SAP S/4 HANA Group Reporting, and feel free to review my other articles about these topics.