Management
See how a major healthcare industry supplier implemented Web Channel for SAP CRM, integrating it with its preexisting order-to-cash system and product catalogs.
Organizations are increasingly emphasizing the Web as a driver of sales and growth. Many organizations want to use their existing infrastructure and processes to build their Web presence to grow sales and extend their corporate brand. The healthcare industry is no exception. I recently worked on an e-commerce implementation for a major medical device supplier, which implemented SAP Web Channel for CRM as its online sales solution. Based on my experience with this implementation, here are 10 key considerations for e-commerce implementations, with examples from this particular project.
Note
SAP Web Channel is a module of SAP CRM that allows for online marketing, sales, service, and Web traffic analysis. It is available in versions for SAP CRM and SAP ERP.
The Organization and its Challenges
The organization in this article is a leading manufacturer of frontline medical diagnostic equipment and healthcare products such as stethoscopes, ophthalmoscopes, and thermometers. Its customers include physicians, hospitals, emergency medical services, students, and government agencies. The organization has a global presence with a few thousand employees working in several countries.
The company’s sales force is divided in two. One force (Ambulatory Care) serves physicians, family practices, and clinics; it sells mostly through channel partners. The second sales force (Acute Care) serves hospitals, and sells both directly and indirectly. Both sales forces are led by several regional managers, who oversee sales representatives whose territories are determined by postal code. Representatives for Acute Care focus on channel partner relationships, manage opportunities, and help generate quotes. They are highly trained on their products and perform demonstrations. Acute Care also makes use of inside sales representatives who assist with direct selling, lead qualification, and cold calling. Sales representatives from the company’s various channel partners also assist with selling.
The company has been running SAP ERP (most recently version 6.0) for several years to automate internal functional departments and streamline internal business processes. The company also recently implemented SAP CRM Pipeline Performance Management.
The organization wanted to take advantage of the growing e-commerce market by making an investment in Web sales capabilities. This initiative was intended to build and bolster customer loyalty by delivering a fast, reliable, easy-to-use online shopping experience, as well as further the company’s strategic objectives. The latter included:
- Selling device software online
- Reaching customers 24/7
- Avoiding manual handoffs when orders came in through the Web
Since the organization had already made significant investments in SAP ERP over the years and had a robust, well-defined order-to-cash (OTC) process, the new e-commerce initiative was supposed to fully leverage the existing process while exploiting the Web as a new channel for doing business. Additionally, with the recent addition of SAP CRM to the company’s sales landscape, the company also intended to use this opportunity to make a strategic move to SAP CRM.
To build an e-commerce infrastructure, many different systems must be integrated and third-party software has to be brought in, as do vendors and consultants. As the effort becomes increasingly complex, the risk of failure increases dramatically. If the project is to have any chance of success, the project must be properly managed. The factors impacting project success include executive management support; a clear statement of requirements; proper planning, realistic expectations; tracking of project milestones; clear vision and objectives; and a hard-working, focused team.
10 Key Considerations
The implementation team made several interesting discoveries and key decisions in the course of this initiative. This article lays out those discoveries and decisions as well as the reasoning behind them. It will help in the informed decision making of companies that are running their business operations on SAP ERP, but want to explore the Web as a new channel for doing business while leveraging existing infrastructure and OTC processes.
Choosing the Right Technology
The organization was primarily an SAP shop, whose systems included SAP ERP, SAP CRM, SAP Product Lifecycle Management (PLM), SAP NetWeaver BW, SAP BusinessObjects, and SAP NetWeaver Portal. The company implemented SAP ERP after an extensive evaluation of best-of-breed enterprise software, and decided to continue with SAP as the vendor for an e-commerce solution. SAP recommended SAP Web Channel over SAP ERP Internet Sales, as SAP CRM had eMarketing and eService capabilities that the latter lacked. The organization was already using SAP ERP for managing the OTC process, and was starting to make footprints in the SAP CRM space.
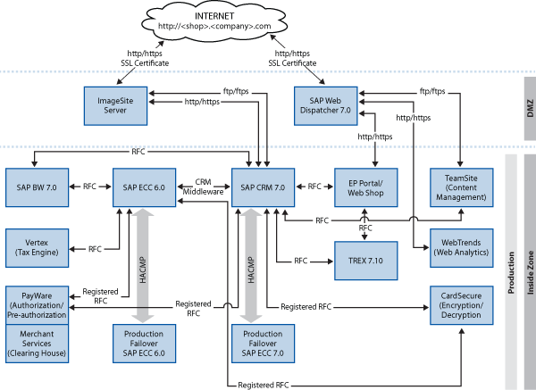
Figure 1 shows the technical landscape of the e-commerce project. The entire landscape had an availability rate of 99.9 percent. The SAP CRM and SAP ERP Central Component (SAP ECC) systems had high-availability cluster multiprocessing, providing failover capability on major components. Of the servers shown below, the following should have high availability: CRM 7.0, SAP ECC 6.0, Tax Engine, Portal, TREX, CardSecure, WebDispatcher, ImageSite Server, PayWare, and Content Management.

Figure 1
Technical landscape of the e-commerce implementation
Determine and Manage the Scope
Define the scope of your project accurately and your project is on its way to success. Determining and defining the scope on any ecommerce project are the most important first steps, especially since the scope of e-commerce can be extremely large. If this is not done in the beginning, the project is destined for problems that may get out of control and even result in project failure. Executive sponsors and key stakeholders should have a clear vision of the end goals of the project in order to define the scope properly to ensure the project’s ultimate success. After the scope has been defined, the project must be properly managed and controlled in terms of scope, schedule, and budget.
One such scope decision was critical in the implementation of this particular project. The organization decided to adopt a B2C model, selling only to end consumers and not large enterprises or businesses. This was done primarily to avoid conflicts of interest with distributors and channel partners, which make up the majority of sales. Only products that could be sold to end consumers were sold via the Web. Sales representatives received commissions from Web sales by geographic territory, thus avoiding conflicts with sales representatives and cannibalization of commissions. The implementation was also limited to the United States, the English language, and the US dollar.
There are always changes to the scope of projects. The project should have a defined procedure that allows for proposing changes to the scope; documenting the impact of those changes on the project budget, schedule, and resources; and accepting or modifying the changes in scope. Any changes in the scope of the project that impacts schedule, budget, or resources should be administered in a written change order.
Branding
As the actual interaction with the customer is of paramount importance to an e-commerce project, user-experience strategy becomes especially critical. The user experience encompasses all aspects of the end user’s interaction with the Web shop, including the design, theory, and analysis of the pages themselves. The most important requirement for the user experience is to meet the exact needs of the customer with simplicity and elegance in order to produce an effective shopping experience.
The principles of creating effective user experiences are well known among successful external-facing e-commerce organizations. A well-designed e-commerce site drives users to buy every time whereas a poorly-designed e-commerce site only serves to drive users away. Navigation of pages, usability, and branding are important. Recognizing this, the company hired usability experts to help with these issues.
SAP Web Channel provides the framework for e-commerce and a logical sequence of screen flows for a shopping cart. Since the e-commerce site should be designed to match the corporate brand, mirror the organization’s Web site, and drive a seamless user experience, we hired a professional team to provide wireframes for the e-commerce Web site based on these business requirements. These wireframes were implemented in SAP CRM Web Channel to give a professional look to the shopping-cart pages and echo our company branding.
Content Management
Everyone with an Internet connection has access to the content published on a Web site. Therefore, it is important that anything published on the Web site go through an approval process. This is especially true in the healthcare industry where most processes are FDA regulated and special care has to be taken in the collection, management, and publication of content.
Since the organization already had a content management solution with the required approval process, it decided to use the existing content management solution to publish product information.
Integrating Existing Catalogs
Before implementing Web Channel, the organization already had a catalog of products on its Web site. This catalog was standalone and was based on Interwoven TeamSite. We looked at various options, including keeping the existing catalog and integrating it with the SAP CRM product catalog via WebServices and moving the sellable catalog to SAP CRM. Because the catalog contained a significant number of products, and there was no direct correlation between how the catalog was structured on the Web site and how it was stored in SAP CRM, the company decided to go with the latter approach. It moved the marketing and Web site descriptions, contents, and pictures of the products to SAP CRM.
The resulting catalog was organized based on taxonomies with product areas (such as stethoscopes or blood pressure), and individual products within those areas. Customers could search for products by product area or through SAP CRM search criteria, such as product name or a keyword. The search was powered by TREX, a mandatory component for Web Channel.
Credit Card Support
The organization already supported credit card purchases through its SAP ERP system. This meant that a clearing house was already interfacing with the SAP ERP system. PCI-compliant credit card encryption was also already in place. Preauthorization on the Web and actual authorization and settlement were done when the order was entered into SAP ERP. Encryption of the credit card data was done when the credit card number was entered on the Web.
Three response codes that should be validated are Expiration Date, Address Match (City, State, and Zip Code), and CVV code. Whether to check one, a combination of any two, or all three response codes depends on company policy.
If a credit card is declined in SAP ERP, the order goes on credit block and initiates an internal process in which the credit department works with customer service to follow up with the customer via phone or email. We included an additional feature that ensured that if there is a credit card decline on the Web, the customer has the option to change the credit card number on the order. There was also a limit placed on the quantity items purchased from the Web site in the course of a single transaction.
Support for Tax Calculation
The company had two options for calculating taxes on Web purchases: show the exact taxes calculated on the Web based on the price of all items, or show the estimated taxes based on state and county. The former approach would have meant integrating Vertex with SAP CRM, which would have increased the overall budget of the project, and was thus rejected. A custom table created to store the taxes based on state and county rates and custom logic was added to calculate the taxes based on this table. Because the company was doing preauthorization on the Web and actual authorization when the order reached SAP ERP, the taxes were calculated as the orders reached SAP ERP and the customer was charged the actual amount. SAP ERP also sent an order confirmation document to the customer with the actual products and prices, including freight and taxes.
Integrating Web Orders with Existing OTC Process
Organizational data, including Sales Org, Distribution Channel, and Division as well as product data should be downloaded from SAP ECC to SAP CRM. (When the system is set to CRM Division Not Active, a division must be entered from the SAP ERP system into a dummy division.) You must define Order Type (with item categories) for this new business process in SAP CRM and map it to the same Order Type in SAP ECC. The new Order Type can be extended to use the existing processes of Delivery, Shipment, and Billing. In the B2C model, customers registered from the Web are classified as Consumers.
Web Analytics
WebTrends was used to monitor various types of analytics for the Web site. The company chose to use WebTrends for e-commerce analytics to track such data as the number of hits on catalogs, how many consumers registered, and how many customers added products to their shopping cart. Customers must register themselves before making any purchase.
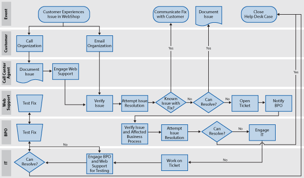
Support Process
Establishing support procedures is an important aspect of Web Channel initiatives such as the one I’ve described, especially for new technologies. The factors for which an organization has to plan are:
- Which group or unit within the organization is responsible for supporting the ongoing application
- Defining service level agreements for support based on the severity of the issue
- Defining a process by which consumers can communicate problems with the Web site to the organization and how such requests are channeled to the right groups within the organization for resolution
- Whether the skill set for using Web Channel exists within the organization or if training has to be planned for the staff
- Setting up middleware monitoring for failed queues or queues stuck in middleware
- Setting up email alerts for failed BDocs.
A sample support process integrating some of these considerations is shown in Figure 2.

Figure 2
Sample support process
Kunal Verma
Kunal Verma, PMP, is global business applications manager with a medical device and solutions company. He is responsible for CRM, customer service, and e-commerce applications. He has more than 11 years of consulting and leadership experience in the CRM and ERP spaces, with companies including IBM, SAP, and Infosys. Kunal has been involved in several consulting, roadmap definition, business process transformation, pre-sales, project management, and implementation projects, mainly on SAP products. He has worked extensively on SAP implementations for the healthcare, hi-tech, CPG, and automotive industries.
If you have comments about this article or publication, or would like to submit an article idea, please contact the editor.